漠視國家法律法規,擅自撤銷監督機構停工、整改令,外加工致鋼筋超范圍“瘦身”……11月4日,記者從廣西住房和城鄉建設廳(以下簡稱“住建廳”)了解到,該廳進行的2010年第三季度全區建筑工程質量安全層級監督檢查中,這幾類情況均存在。目前,該廳通報了此次檢查情況,并對違規的施工企業和監理企業責令整改或通報批評。
個別縣市漠視執法
違規撤銷停工通知
今年7月中旬,廣西住建廳對全區14個市和14個縣(市)進行工程質量安全層級監督檢查。督查組共隨機抽查了74個在建工程項目,涉及74家建設單位、68家施工和57家監理企業。
檢查組有關負責人告訴記者:“這次檢查發現,個別地方建設行政部門公然違規。部分縣市漠視工程質量安全監督,個別地方竟然擅自撤銷監督機構已下發的停工、整改通知。”
該負責人還介紹,這次督查的28個市縣,上半年新開工工程中約有8.12%未辦理施工許可證,來賓市尤為嚴重。而在建工程中已辦理報建手續的只有75項,未辦理報建手續的單位工程達100多個。
除了監理、安全員缺席,工程管理方也存在不少問題。此次檢查顯示,39.6%的工程項目管理人員任命、變更不符合要求。如茂名市茂南建安集團有限公司桂東·匯豪國際城9#樓項目部的所有管理人員,既無公司任命文件,又不在外省企業入桂施工備案表名單中。
冷拉現象普遍
約五成鋼筋違規“瘦身”
按國家有關規定,如果用冷拉機器加工鋼筋,必須經設計方同意,并控制在國家的要求范圍內。該負責人透露,在這次檢查中,在建工程鋼筋采用外包冷拉方式加工的現象普遍,約50%加工后的鋼筋直徑遠小于規范允許偏差。在直徑不合格的鋼筋中,伸長率不合格的高達73.3%。建筑施工工地使用超出規范要求的冷拉鋼筋,甚至還有一些工地使用來路不明的鋼筋,嚴重違反了國家工程建設相關法律法規和技術標準,給工程結構安全尤其是抗震性能留下嚴重隱患。
此外,部分工程混凝土的外觀有蜂窩、孔洞、夾渣、麻面、爛根等現象,質量較差。有的工程,現場攪拌的砂漿不按配合比稱量上料,有的則使用沒有質量證明文件且未復檢的砂漿外加劑替代石灰膏,導致砌體強度嚴重偏低。該負責人說:“上述問題,都有可能導致嚴重的工程質量安全隱患。”檢查還發現,有個別工程仍在使用明令淘汰的竹腳手架。
14家違規企業被查
整改合格前禁止攬活
據悉,本次檢查,檢查組共發出24份整改建議書和25份停工整改建議書,并對存在重大質量安全隱患的18個工程項目做了調查筆錄。
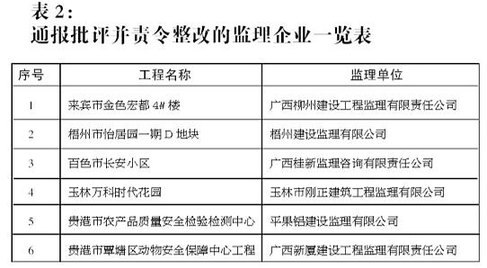
按國家和自治區建筑工程安全生產管理的有關規定,廣西住建廳下發通報,對項目管理人員不到位、施工現場存在嚴重質量安全隱患,未能按時完成整改和至今未對督查組意見有書面反饋所涉及的8家施工企業(表1),對現場監理履職不到位、未能按時完成整改,且施工現場存在質量安全隱患和至今未對督查組意見有書面反饋所涉及的6家監理企業(見表2),予以全區通報批評并責令整改。在整改合格前,企業和相關管理人員在廣西境內不得參加工程投標、不得承接新工程項目。對存在質量安全隱患的18個工程項目,所涉及的17家施工企業和12家監理企業,予以全區通報批評。
冬季,很多工程都在趕工。廣西住建廳要求,各市要嚴格建筑施工許可證的管理、審核、發放、動態監管工作,打擊建設工程的違法違規行為。同時,在建工程涉及施工和監理企業,須嚴格施工和監理,以確保建筑工程質量和施工安全。 (記者 徐慶成 )


來源:南國早報 編輯:馮媛