《北京非居住區停車收費調整方案》征求意見 費用大幅提高五環內白天停車最低5元/小時

小型車停車收費表 注:以半小時為一個計時單位,不足半小時按半小時計算。占道停車一小時后,每小時按加價50%收費。
作為北京交通治堵方案的一部分,非居住區停車收費調整方案昨天也向公眾征求意見。方案擴大了現有三類地區的范圍,二、三類地區停車費用也大幅上漲。居民小區及夜間停車則不作調整。北京市還將采取進一步的配套措施方便市民出行,軌道交通新線換乘停車實行2元/次。
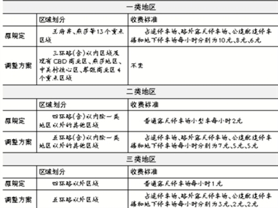
昨天,市發改委就《北京非居住區停車收費調整方案》開始征求意見。調整方案主要將現行的三種類型地區范圍做出調整,一類地區由原來的13個重點區域調整為三環路(含)以內區域及現有CBD商業區、燕莎地區、中關村核心區、翠微商業區4個重點區域,二、三類地區范圍分別擴大至五環、五環外。
小型車停車費價格方面,一類地區價格維持原狀,二、三類則大幅度上漲。對占道停車實行累進加價制度,占道停車1小時后,每小時按加價50%收費。
本方案適用范圍為非居住區停車場白天停車收費,居住小區停車場收費標準及全市停車場夜間停車收費標準不作調整。對于大型車,停車收費標準為小型車的兩倍。
停車收費調整方案中還包括,向占道停車經營企業征收費用,保證調價收益取之于民、用之于民。另外,北京市還將嚴格停車經營企業資質和從業人員資格管理,實行持證上崗制度,約束企業經營行為,規范停車行業管理。
據介紹,調整方案是綜合考慮北京市交通發展規劃、交通運行現狀、停車實際需求以及前期試點經驗,并充分借鑒國內外大城市通行的差別化停車收費政策提出的。區域劃分主要依據北京市道路交通擁堵狀況確定,收費水平按照“中心高于外圍、路內高于路外、地上高于地下”,并適當低于上海、廣州、深圳等城市的原則確定。
意見征集
停車收費調整方案公開征集意見時間從即日起至12月19日。
市民可登錄北京市發改委網站提出建議,或者將信函寄至北京市宣武區德源胡同乙二號北京中觀經濟調查有限公司,郵編:100053。亦可發傳真至66415781。
>>配套措施
地鐵換乘 停車2元/次
除了停車收費調整,北京市還將采取進一步的配套措施方便市民出行。其中包括在軌道交通新線同步規劃建設駐車換乘停車場,停放的換乘車輛每次只需2元。
具體配套措施首先要優先發展公共交通,鼓勵公交出行。編制完成中心城軌道交通線網加密規劃,并加快推進實施。改造既有軌道交通線路安全運營服務設施,提高高峰時段運力。
進一步優化調整地面公交線網,構建公交快速通勤網絡。改善自行車、步行交通系統,積極發展中小學校車服務系統,并鼓勵單位開行班車,倡導綠色環保出行。
其次,加快停車設施建設,保障市民基本停車需求。對老舊小區進行改造,因地制宜建設簡易式、機械式停車庫,并利用體育文化設施、綠地等建設地下停車場,“十二五”期間增加約20萬個基本停車位,力爭在中心城建設5萬個以上公共停車位,緩解停車難。
軌道交通方面,隨新線同步規劃建設駐車換乘停車場,提供3萬個以上停車位,并對停放的換乘車輛實行2元/次的低收費政策。
本市還將提高停車信息化管理水平,建設停車信息管理平臺,推廣使用停車電子收費系統,利用科技手段規范經營行為、提高服務效率。
另外,加強停車泊位管理,整治停車秩序,增設900多公里交通隔離護欄,擠壓違法停車空間,加大違法占路停車和“私自劃線”經營黑停車場行為的處罰力度。
建設具備停車誘導、違法監測、智能收費等多種功能的停車智能管理系統。制定中心城內停車場資源共享辦法,支持和引導機關、企事業單位和社會停車設施對外開放,錯時停車。
>>實地探訪
費用上漲 糾紛激增 停車減少
今年4月1日,本市對燕莎、王府井等13個重點區域非居住區停車收費標準進行了調整。占道停車場統一為白天每小時10元,第二小時加價50%;露天停車場每小時8元;地下停車場每小時6元。在燕莎地區,公聯順達的收費管理員小王負責50多個車位。一提起新政執行后的這幾個月,他脫口而出“凈打架了”。
小王說,錢沒多收上來多少,不給錢的、不給夠數兒的、直接逃跑的司機比例激增。“看見沒有,我嘴這兒腫的這塊兒,就是前天跟人打的”,這個東北小伙子向記者展示了他的傷口。他分析,停在路邊的以附近上班的白領為主,停一天也就給個十幾元,如果要求給夠數,開車就走,這十幾元也打了水漂。“人家還有理呢,上一天班兒才掙多少啊?”
“上百塊的停車費確實高點兒”,小王也理解他們。“有的人就特賊,趁你不注意開車就跑,你追上了,他就氣急敗壞,嫌停車費太高,可這也不是我們規定的啊,我們也是打工的。天天就為這點兒事兒吵,以前一個禮拜也沒一次。”
據小王觀察,停車費漲價后,選擇路邊停車的司機確實減少了。他回憶說,調整前路側停車2元/小時,供不應求,現在雖然也不至于沒人停,但是比以前少多了。記者看到,附近的9個車位,只停了5輛車。
小王感慨“活兒越來越不好干”,雖然因價格問題天天發生糾紛,但是管理員還必須按這個執行,一點都不能“靈活執法”。他說,經常有發改委的車輛來“摸底”,會問你停一個小時多少錢,多停能不能便宜,“如果你說能,人家就直接開單子了”。雖然他還未碰上,但是聽說已經有人被罰。
這時,遠處有一輛車要開走,小王趕快跑過去,收取每小時10元的停車費。
>>他山之石
上海: 無奈接受“全國最貴”
上海目前執行的停車費標準是“全國最貴”,路面停車場第一小時收費15元,以后每半小時收10元。上海一名停車管理員表示,收費停車可以保證車內物品的安全,并且在一定程度上穩定了路面交通秩序。
據了解,目前上海設有公共停車場約1800個,共有停車位24萬個,然而上海的機動車保有量已經突破250萬輛。按照國際標準,上海市內未來的停車位缺口將高達67萬個。
對此,上海市民大部分表示無奈,但也接受。“國外的停車場一比就知道了,不貴的。但上班每天這么停吃不消的,偶爾出來玩吃個飯什么的我們還可以接受。”市民俞小姐上班的地方在市中心,因為是事業單位,車位早已被占滿,停車只能找邊邊角角的地方,一般都要給保安塞10元錢,“也沒人規定,但是只有這樣做才能有地方停車”。
上海市相關方面表示,從城市發展的角度來看,雖然停車費用不斷攀升,開車成本越來越高,但軌道交通朝著越來越便利的方向發展。如果能通過適量的高停車非費用對私家車停放進行引導,對于整個城市交通壓力的緩解,甚至市區環境的保護都是一項有力的措施。
>>記者觀察
測算政策效果 要“有理有據”
今年4月1日上調13個重點區域的停車費,是否緩解了擁堵?此次征求意見稿中稱“達到了預期效果”。這是幾個月來官方給出的唯一評價。什么是預期效果?在今年4月1日的方案中如此描述:“緩解重點地區交通擁堵,推進綠色北京和綠色交通建設”。
重點地區停車收費提高后,這些地區停車的數量減少了多少?司機的出行效率提高多少?擁堵時間比之前減少多少?這些問題,我們在意見稿中沒有發現相關的數據支持,切身也沒感到擁堵情況明顯減少。
一位專門研究北京停車狀況的機構負責人表示,提高停車費具體的“治堵”效果不好測算,每個重點地區的人流、車流都很不確定,受外界影響很大,比如新上部電影、商場打折等都會對影響機動車數量。現在路側停車都是人工操作,且之前的數據也不是很完善,統計起來有困難。機動車還在不停增加,這些都是問題。他們曾做過類似的調研,但是在行業內爭議也很大,具體細節不方便透露。
提高停車費的目的是治理擁堵,為了更好的出行環境制定相應的政策也在情理之中,但政策具體的執行效果,是否及時、真實地反饋給做出犧牲的老百姓了?只漲錢卻不見實效,不免讓人對自己的犧牲懷疑:“我不開車了,或者我交了高昂的停車費,但是咋跟以前沒啥區別呢?”
來源:京華時報 編輯:段若蘭