

今天的搖號是新政策實施前的“末班車”,記者從北京市小客車指標辦了解到,截至12月8日24時,共有181萬余個有效編碼,他們將角逐18211個指標,中簽比為99.5:1。據悉,明年中簽難度將大幅增長,是否引入拍賣政策,上半年將有結論。專家表示,拍賣車牌符合誰占用公共資源誰多付費的原則,具有可操作性。
□數據
180萬人擠“末班車”
據小客車指標辦介紹,截至12月8日24時,申請小客車牌照的個人指標共有1811403個有效編碼,比上個月增加7萬多。經統計核實,2013年5月26日中簽未用個人小客車配置指標611個,因而本期搖號,個人申請將產生18211個中簽編碼,中簽比為99.5:1。據了解,上個月中簽比為94.3:1。
“百里挑一”的概率已經很小,不過相對于明年的政策,對于申請者來說這可是最后一次的“廉價晚餐”了。明年,搖號指標將縮減四成,每月的中簽指標從17600個減少為10800個。隨著申請基數的不斷增大,即便忽略對久搖不中者的照顧,中簽比也會在167:1以上。
今天上午10點,首都之窗將網絡直播搖號現場。搖號工作結束25分鐘后,可通過www.bjhjyd.gov.cn查詢搖號結果,一小時后也可通過撥打電話12580查詢搖號結果。
□提醒
下次搖號為明年2月26日
根據購車搖號新政,搖號由之前的每月一次改為每兩月一次,市交通委表示,下次搖號的時間為2014年2月26日。由于搖號將按照次數進行區分,參加24次以上者提高中簽比。
新版本的搖號系統將在下月上線,在下次搖號前,申請者可查詢參加搖號次數、指標數量以及所屬檔區中的中簽比例的計算方法。
□觀點
照顧久搖不中者
采用強制分布指標方式
新搖號政策提出,要提高久搖不中者中簽比率,參加24至35次以上者中簽比翻倍,參加36至47次的中簽比提高至3倍。有關專家表示,提高持久不中簽者的中簽比率并不能保證搖24次以上的人一定有人中簽,只是提高了中簽概率,但也有可能出現中簽者都在24次以內的申請者中。
另外,以后每兩月搖號一次,也就是堅持兩年才有可能前進一個檔區,整個政策對于申請者來說影響不明顯。
專家建議,采用強制分布法保證搖號時間長者就一定能中簽。假設共有600個指標,24次以內檔區分布100個指標,24至35次檔區分布200個指標,36至47次檔區為300個指標。不同檔區內部進行抽簽。
交通專家王江燕認為,提高久搖不中者的概率只是政府的一種傾向性政策,讓時間越長者中簽概率越大,但是不確保其一定中簽,這讓所有申請者有了相對的公平性。
搖號+拍賣車牌
讓占用資源者付出更多費用
明年,中簽難度較今年可能翻倍,對于剛性需求家庭如何滿足呢?
交通專家王江燕表示,拍賣方式有可取之處,北京可以學習廣州,采取搖號加拍賣方式,畢竟目前還是有人愿意多付錢拿到車牌。現在車牌已是一種稀缺的公共資源,誰急需用車,就要付出更多費用,這符合市場的規律。另外,政府收取這部分費用后用于公共交通的發展,這比較合理,但要做到收支透明。
中國人民大學公共管理學院公共財政與公共政策研究所教授、博士生導師毛壽龍則認為,車牌是一種資源,也可以作為一種商品來買賣,想拿到資源就應該交付費用。為了避免坊間私自轉讓的“黑市”,市民手中不需要的車牌也可以被政府按照一定價格收回后繼續拍賣,不一定只拍賣新增量,對存量也要進行盤活。
不過也有不少人認為,車主在使用車時已經付出成本,不應該在上牌時再交費。而且,隨著上海天價車牌的不斷突破,已經達到接近10萬一張牌照,北京不乏富人,如果車牌拍賣可能很快就能十幾萬一張牌。這會讓收入低的人群距離有車生活越來越遠。
對此毛壽龍認為,行車需要占用道路資源,如果急需用車就應該付出一定的成本。
□釋疑
1
搖號3年為何擁堵指數不減
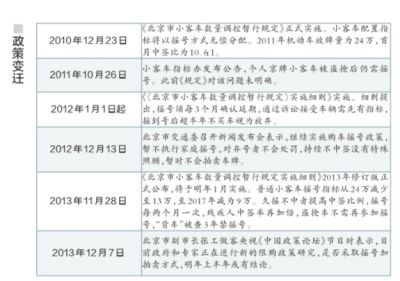
回望3年搖號歷程,有多少申請者是從10.6:1的中簽比開始,直到“百里挑一”仍在堅守。除了越來越難買到車的現狀,3年搖號大考到底效果如何?
據北京市交通發展研究中心提供的數據,2011年、2012年、2013年上半年工作日高峰時段的交通擁堵指數分別為4.5、4.7、4.9,處于勻速上升的階段。這3年里,北京地鐵里程由2010年底的300公里增加到現在的465公里,同時,地鐵客流量已經翻倍,今年上半年日客流量已超過1000萬人次。雖然地鐵在不斷吸引乘客,對私家車的增長量也進行了控制,為何交通擁堵指數還在不斷增長?
2011年,北京提出實施購車搖號政策時,提出每年增加24萬個指標,2015年達到600萬輛汽車保有量。政策實施3年,指標立減9萬,將600萬保有量的目標延長至2017年。
北京市交通發展研究中心郭繼孚說,搖號并不能直接緩解擁堵,最多是減緩了擁堵惡化的態勢。2010年上半年工作日高峰時段擁堵指數為5.7,通過限制購車、漲停車費以及新地鐵線開通等措施,2011年的擁堵指數降低了1.2。
他表示,自2008年至2010年,北京的交通擁堵指數每年都以1的數字增長,而限購后的增幅僅0.2,擁堵迅速惡化的態勢有所遏制,這與搖號政策的實施密不可分。
2
限制增長是否為長期手段
另外,記者從北京市交通委了解到,在2010年制定購車搖號政策時,交通部門其實已經很清楚每年24萬指標的增量意味著什么——汽車增速為4%以上,而北京每年道路新增量僅1%,這種嚴重剪刀差只會讓交通越來越堵。
搖號政策制定之初,甚至有人提出機動車零增長緩堵效果才明顯,但如果讓私家車年增量80萬驟減至0或者10萬,恐怕民眾難以接受。而今,進一步縮小指標數量只是當初的緩兵之計。
搖號難以對北京市的交通擁堵有直接效果,但是不控制汽車增量會讓北京的交通越來越糟,所以限制小客車增長量是北京未來必然堅持的原則。
不管是購車搖號還是上路限行,都是以行政手段控制小汽車的使用。郭繼孚認為,從長期的效果看,經濟杠桿對限制市民使用機動車更為合理。最為明顯的就是提高停車費。在美國曼哈頓、英國倫敦、日本東京,核心區停車費非常昂貴,相應該區域汽車上路率就很低,機動車出行率達10%就算是高數字,而北京三環以內的機動車出行率為30%,原因就是停車費還不足夠高。
他認為,北京目前中心城區的機動車出行率太高,而郊區等低密度區要相對低很多,因此未來提高中心城區的用車成本是大趨勢。
京華時報記者黃海蕾 京華時報制圖吳垚