
【要點概覽】

交警在大雨中指揮交通。不論天氣多惡劣,多數基層民警都要堅持在一線執勤。(資料圖片)京華時報記者王海欣攝


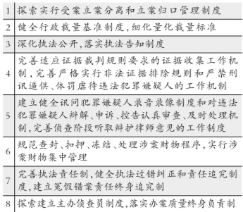
《關于全面深化公安改革若干重大問題的框架意見》中,還提到對于公安隊伍的建設,其中明確提出,健全執法過錯糾正和責任追究制度,建立冤假錯案責任終身追究制。此外,在涉及保障民警權利中,意見提出,要建立有別于其他公務員的人民警察管理制度和保障機制,貫徹落實人民警察生活待遇“高于地方、略低于軍隊”的原則,建立符合人民警察職業特點的工資待遇保障體系。
焦點3規范執法制造冤假錯案者將終身追究責任
【現實情況】
呼格案責任人被追責
2014年轟動一時的呼格吉勒圖案重審,“鐵證”血樣和筆供都成為該案被質疑的焦點,內蒙古高院院長胡毅峰曾表示,該案在證據的收集、鑒定、審查、采信上存在失誤。
去年12月17日,呼格吉勒圖冤案制造者呼市公安局副局長馮志明,因涉嫌玩忽職守、刑訊逼供、受賄等罪名被捕。
實際上,近年來,引起公眾關注的冤假錯案并不止這一起,如蚌埠于英生案、河北聶樹斌案等冤假錯案也紛紛得到糾正。
此外,關于建立犯罪嫌疑人訊問錄音錄像制度,今年1月,最高檢首次出臺規定,提出檢察機關要建立訊問未成年人錄音錄像制度。而在2月初,最高檢率先出臺相關文件,要求規范查封、扣押、凍結、處理涉案財物的司法程序。
【官方解讀】
懲罪與保障人權并重
黃明:經過多年不懈努力,公安執法規范化建設取得了明顯成效,執法質量和執法水平不斷提升。但我們也要清醒地看到,公安執法工作中仍然存在不少突出問題,執法不嚴格、不規范、不公正、不文明甚至權錢交易、徇私枉法等問題時有發生,嚴重影響了公安機關執法公信力。
改革緊緊抓住群眾反映強烈的執法問題和可能影響執法權力運行的關鍵環節,從完善執法辦案制度、執法司法銜接機制、執法責任制和人權保障制度四個方面提出了一系列改革舉措,努力在執法辦案各個環節都設置“隔離墻”、通上“高壓線”,確保權力始終在法治軌道上運行,朝著建設法治公安的目標前進。
這些改革措施,更加注重證據意識,適應證據裁判規則要求,完善證據收集工作機制和非法證據排除規則;更加注重人權保障,強調懲罰犯罪與保護人權并重;更加注重責任落實,探索建立主辦偵查員制度,落實辦案質量終身負責制;更加注重監督制約,在加強內部監督的同時,拓寬外部監督渠道。
特別是針對社會高度關注的防范冤假錯案問題,立足偵查階段,作了一系列有針對性的制度設計;在證據環節,嚴格實行非法證據排除規則,既要收集有罪、罪重證據,又要收集無罪、罪輕證據;在責任環節,建立執法責任清單制度,將執法職責細化分解到每個執法單位、崗位,明確辦案、審核、審批責任,強化責任追究,打造覆蓋執法辦案全過程、全環節的責任鏈條。
焦點4隊伍建設警察待遇要高于地方略低于軍隊
【現實情況】
民警流失現象比較嚴重
記者了解到,目前,公安機關任務繁重艱巨,民警“5+2”、“白+黑”已成為工作常態。根據公安部公布的數據顯示,僅在2013年全國有449名公安民警犧牲,多因“勞累過度”,媒體報道指出,當年有9名北京民警因公犧牲,廣東更是有29人因公犧牲。
長期超負荷工作,不僅工作壓力大、生活壓力大,且常遇不配合甚至暴力抗法,精神壓力也較大。尤其基層民警受機構規格和職數比例限制,職業發展空間受限。一些地方民警流失現象比較嚴重。記者在采訪中發現,一些派出所基層民警基本以所為家,重大節日更是基本住在派出所,一名基層派出所副所長告訴記者,他有一次連續半個月沒回過一次家。
【官方解讀】
將加快修訂人民警察法
黃明:此次針對警察隊伍的改革,是由公安機關的性質任務和人民警察的職業特點決定的。在工作上加快修訂人民警察法,依法維護警察執法權威,推動解決基層警力、經費保障問題。在生活上著力解決基層一線民警職數少職級低、職業風險保障不到位等突出問題。在管理上要求規范權力運行,把權力關在嚴密的制度籠子里。自覺接受監督,完善執法過錯糾正和責任追究制度,建立領導干部干預執法辦案活動、插手具體案件處理的記錄、通報和責任追究制度等。
焦點5便民服務建立跨省處理違章繳納罰款制度
【現實情況】
多地已可異地辦理護照
近年來,公安部不斷推出各種便民措施。從2013年7月1日起,在京滬等43個城市暫住的外地戶籍人員可以就近申請護照,辦理相關出入境證件。去年,更推出了私家車6年內免檢等措施。當時,公安部交管局稱正在對駕考改革進行調研論證,將在進一步聽取意見、修改完善后向社會公開征求意見,適時推出一系列改革措施,公安部交管局官方微博也公開向社會征求意見,但具體如何自學自考,目前仍未出臺具體的規定。
當時,公安部副部長黃明即表示,改革駕駛人培訓考試要做到公開、開放、脫鉤、便利,以及提高培訓考試的質量。打破部門利益藩籬,斬斷或明或暗的利益鏈。給予學員更多選擇權,更好地便民利民。
【官方解讀】
每項措施都為方便百姓
黃明:公安部在系統梳理近年來廣大群眾反映的問題,特別是在黨的群眾路線教育實踐活動中征集到的意見和建議,以及人大代表、政協委員的建議和提案的基礎上,推出的改革措施,每一項措施的出臺,都將給老百姓帶來方便和實惠。如駕考的改革能減少群眾排隊等待,讓群眾有更多自主選擇的余地。此外,在此次改革中,將下放一部分權限,如向縣級公安機關下放出入境證件受理審批權限,向有條件的縣級公安機關下放駕駛人考試權限等。