車輛小刮擦微信可理賠 最快30分鐘可結案

有不少保險公司推出微信平臺,主要受理5000元以內簡易案件
今年下半年以來,福州推行“市區小事故,保險公司不出險”,而是由車主自行到“快處中心”集中處理,不少車主抱怨“快處中心”離市區太遠,而更多快處點建設還需時日。記者昨日獲悉,發生小刮擦后,通過微信平臺也能辦理定損、理賠手續。
最快30分鐘可結案拿到錢
目前已有人保、平安、太平洋、安邦、大地、泰康、國壽等20多家保險公司推出了官方認證微信平臺。
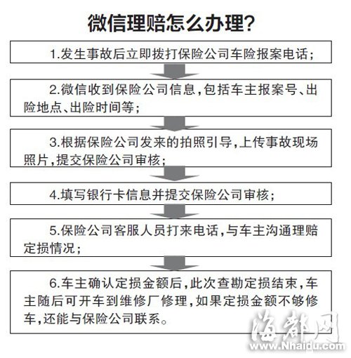
一家保險公司的工作人員也說,“車主通過微信辦理理賠,可以不必到快處中心,通過微信上傳現場照片,就可以在30分鐘內拿到錢。”
記者昨日看到,車險微信平臺不僅可以投保、查詢保單、變更保險,還可以辦理車險自助理賠、車險理賠進度查詢、車險報案注銷……
據介紹,用手機上微信理賠,一般幾分鐘就能完成自助查勘定損,保險公司與車主確認定損金額后,就會立即支付賠款的93%,剩余7%等維修發票提供給保險公司后支付。從他們公司的操作來看,“微信理賠”最快30分鐘結案,30分鐘內車主就能拿到第一筆93%的賠款。
各家要求不同
記者昨日咨詢多家保險公司的客服得知,微信理賠主要針對小額刮擦事故,不同保險公司的辦理要求又不一樣。
比如安邦保險對同時符合兩個條件的車禍適用微信理賠:一是不涉及人員傷亡、物損及其他財產損失,損失金額在5000元以下,事故車輛能自行移動;二是單方事故或事故責任明確(一方全責、一方無責、同責)的雙方事故,涉及主要和次要責任的不能用微信理賠。
人保受理微信理賠時,要求不涉及人傷的單方事故,也要求是小刮擦,具體損失金額沒有嚴格限制,但是在線工作人員表示一般也在5000元以內。平安產險也要求是單方事故,如果兩輛車相撞就只能走傳統理賠渠道。所謂單方事故,是指車輛刮擦到墻壁、柱子等事故。
另外,各家保險公司對劃痕險、玻璃單獨破損險,都不支持微信理賠。也就是說,如果是車輛被單獨劃傷,或者是玻璃單獨破損,還需要通過傳統程序索賠。按照傳統方式理賠,車主先得打保險公司電話報案,等待保險公司人員提出現場處置意見,再根據保險公司工作人員的提示走相應程序。比如在福州城區,損失金額在1萬元以內的小刮擦,要到快處中心查勘定損,順利的話,至少要個把小時。(海都網記者 歐陽進權)
實習編輯 艾希