閩公布11位領導分工調整 陳冬不再擔任副省長

人事變動表格
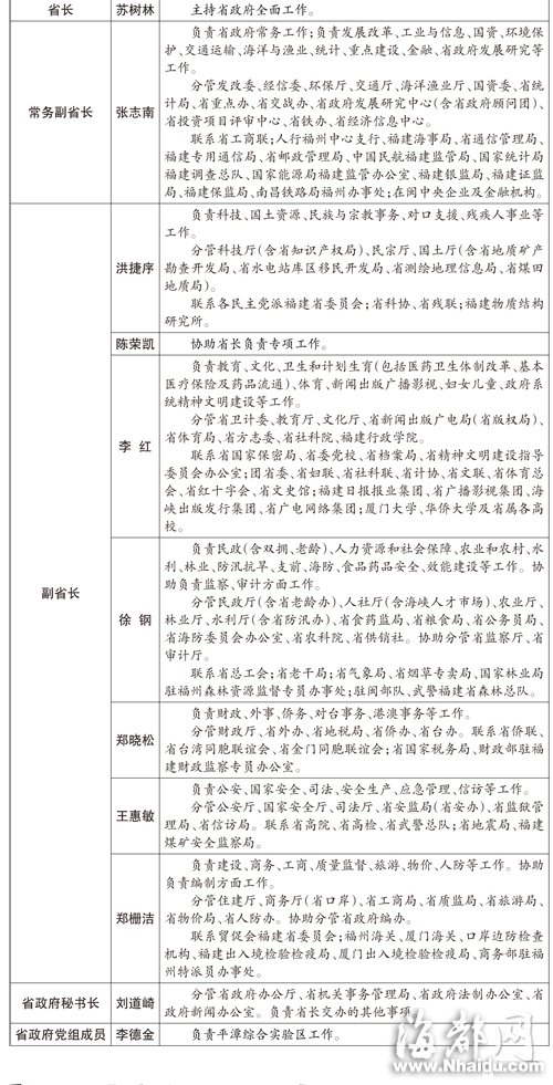
2015年初以來,省政府領導層發生人事變化,其中陳冬不再擔任副省長(現任省委常委、政法委書記),副省長陳榮凱當選為省政協副主席,王惠敏、鄭柵潔增選為副省長,這也意味著省政府領導分工將進行調整。省政府門戶網站“中國福建”,于近日更新了省政府領導信息欄,公布了調整后的11位省政府領導分工信息。詳見上表。

人事變動表格
2015年初以來,省政府領導層發生人事變化,其中陳冬不再擔任副省長(現任省委常委、政法委書記),副省長陳榮凱當選為省政協副主席,王惠敏、鄭柵潔增選為副省長,這也意味著省政府領導分工將進行調整。省政府門戶網站“中國福建”,于近日更新了省政府領導信息欄,公布了調整后的11位省政府領導分工信息。詳見上表。