受日本購島鬧劇的影響,部分日系車被不法分子打砸。近日,除了最先做出應對的一汽豐田,廣汽豐田、東風日產、雷克薩斯、本田等都陸續推出了針對受損車輛的補償方案。 >>>詳細
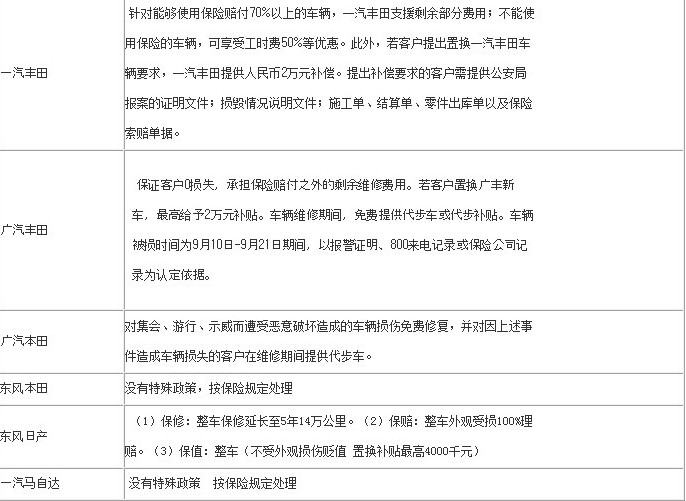
以下為各日系車企理賠方案:

日系車企在華銷量大幅下滑
日本三大汽車巨頭豐田汽車、日產汽車和本田汽車公司9日公布的數據顯示,三大車企9月在華銷售遭遇滑鐵盧。其中,豐田汽車在華銷量同比大幅下降49%至44100輛,日產汽車銷量同比減少35%至76066輛,本田汽車銷量減少41%至33931輛。
據報道,這是自2008年可獲得相關數據以來,豐田汽車和日產汽車首次出現如此大的降幅,同時也是本田汽車自2011年5月份以來的最低銷量。
除了上述三大車企外,其他日系車企在華銷售狀況也十分糟糕。其中,馬自達汽車9月份在華汽車銷量同比大幅下滑35%至過去19個月新低,三菱汽車和鈴木汽車同期銷售分別大幅下滑43%和63%。 >>>詳細
雷克薩斯暫停經銷商考核
面對在華不斷下滑的銷售數字,日系豪華車品牌雷克薩斯已經通知旗下經銷商,將暫停10月的銷售成績考核,在日系車品牌里,雷克薩斯是首家取消經銷商銷量考核的企業。
此前,日系車企推遲或取消了多場產品發布活動計劃,一汽馬自達、東風日產、廣汽豐田、廣汽本田等經銷商均表示,一切企業層面和經銷商層面的促銷、外展活動都取消了。同時,在進口車方面也做出了相應的減量調整,更有消息稱,豐田將暫停雷克薩斯產品的進口。 >>>詳細
豐田"零負擔"撫慰消費者
10月9日上午,內容為“客戶零負擔”的一紙賠償方案發放到全國數百家一汽豐田4S店,與此同時,廣汽豐田也發出了《關于受損車輛客戶關懷的通知》。另外,為了挽救市場頹勢,豐田還加大了舊車置換的補貼力度,購買新車給予最高2萬元補貼。
據悉,北京十余家本田、日產、馬自達、鈴木4S店,均未發現類似豐田的補償措施。不過在此之前,因市場低迷,包括東風日產、廣汽本田在內的日系車廠家已經自掏腰包救市,包括對全國經銷商給予庫存補貼,給經銷商減壓,共同御寒。
日系車市場前景一片黯淡
對此,有業內人士分析稱,日系車企業的經濟損失不可避免,關鍵是現在要表現出一種積極的態度和解決問題的誠意,來維護品牌形象,但何時能將消費者信心恢復到此前水平,仍是未知。
汽車分析師鐘師對日系車未來幾個月的市場表現十分擔心,他認為,車市進入傳統的旺季,但日系品牌可能會錯失有利的銷售時機。
從市場格局看,日系車丟失的市場份額正在被競爭對手們所搶占。根據各跨國汽車企業最新公布的9月份銷售數據,韓國現代汽車9月份在中國汽車銷量同比增長15%至84188輛,德國大眾汽車旗下的奧迪汽車9月份在華銷量增長了20%,而寶馬更是大增55%,奔馳也增長了10%。 >>>詳細