北京發暴雨藍色預警 25日傍晚至夜間有大到暴雨

中央氣象臺25日上午8時發布全國24小時降水量預報(圖片來源:中國天氣網)
北京市氣象臺25日11時50分發布暴雨藍色預警稱:傍晚至夜間,北京東部(大興、通州、平谷、密云)將有暴雨,雨量將達到50毫米以上。其他大部分地區有大雨到暴雨,累積雨量將達到30-50毫米。請市民注意防范山洪、泥石流及城市積澇。雨大時減少外出,不要到低洼地方和山溝,避免涉水。(新華網)
》》===防范知識===《《

》》===相關報道===《《
》》===氣象常識===《《
【氣象預警信號】
氣象災害預警信號由名稱、圖標、標準和防御指南組成,分為臺風、暴雨、暴雪、寒潮、大風、沙塵暴、高溫、干旱、雷電、冰雹、霜凍、大霧、霾、道路結冰等。
預警信號的級別依據氣象災害可能造成的危害程度、緊急程度和發展態勢一般劃分為四級:Ⅳ級(一般)、Ⅲ級(較重)、Ⅱ級(嚴重)、Ⅰ級(特別嚴重),依次用藍色 黃色 橙色 紅色表示,同時以中英文標識。
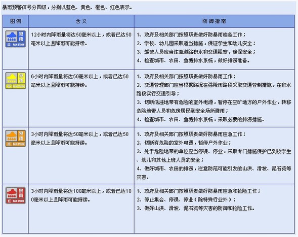
【暴雨預警信號分級、含義及防御指南】

來源:中國日報網綜合 編輯:張少虎







