37 C/5 批準本 –《計劃與預算》
重大計劃 III
社會科學及人文科學
03001 社會科學及人文科學部門將采用展望方法,支持包容性社會發展、促進文化間對話以實現文化和睦,倡導倫理原則。這也是《 2014--2021年中期戰略草案》( 37 C/4草案)戰略性目標6 的要求。
03002 使用展望方法發揮知識的力量、促進有助于社會包容和多元文化的社會變革將可以用一種連貫、全面、創新的方式解決社會發展和公平的多種挑戰,促進在全球化和數字鴻溝日益擴大環境下的相互理解。
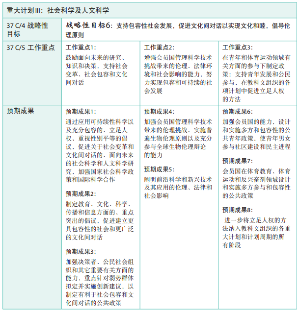
03003 為了建立新的協同作用,引入有針對性和前瞻性的方法,提高實施效率,在重大計劃III將采用跨學科和跨部門的方式處理社會變革、文化間對話及展望問題。支持會員國制定創新性包容政策,支持和預測社會變革,應對知識社會發展帶來的挑戰,激發思想,認識正在起作用的力量,促進體現倫理決策的積極應對方案,促進文化間對話。教科文組織將繼續通過已有的政府間社會變革管理計劃( MOST),依托科學--政策相結合的長期經驗,來加強研究、決策、實踐及社會之間的聯系。
03004 科學技術的社會倫理意義是教科文組織職責的核心,它優先關心社會的最脆弱階層。在這方面,生物倫理發現和應對科學進步及其應用對當代及未來的個人及社區的誠實和權利可能提出的倫理困境。在此背景下,教科文組織將通過生物倫理計劃,繼續向會員國提供能力培養,宣傳國際生物倫理標準,包括教科文組織的準則性文書。本組織將繼續支持會員國建立國家生物倫理委員會,通過利用媒體開展教育、職業培訓、提高認識,來支持各國制定該領域的政策。政府間生物倫理委員會( IGBC)、國際生物倫理委員會( IBC)和世界科學知識與技術倫理委員會( COMEST)將繼續支持制定倫理框架,來支持促進社會包容和可持續發展的科學。
03005 重大計劃III還將發揮全方位協調作用,促進實施37 C/4和37 C/5文件所附的青年業務戰略。教科文組織將在其所有主管領域內,在青年男女的平等參與下,為制定或審查青年問題的橫向和包容性公共政策提供上游政策咨詢。這些政策應符合國家的優先工作,采用一種綜合的、重視青年需求的分析方法加以實施。
03006 作為促進發展、社區建設和社會包容的工具,體育運動是提高青年人社會資本的一種手段。此外,增加身體運動和注重飲食,這方面的行為變化是應對年輕人日益久坐生活方式的一種良策。教科文組織將通過管理和監督《反對在體育運動中使用興奮劑國際公約》,來促進國際社會遏制體育運動中使用興奮劑的努力。 03007 重大計劃III還將提供指導,確保教科文組織所有計劃使用注重人權的方法。為此,這些計劃將以教科文組織主管領域內的相關人權標準和公約以及參與、公平、非歧視、問責和法治等原則為指導。
03008 根據以上所述的共同的橫向目標和方式,重大計劃III將圍繞三個工作重點來安排其工作。
