37 C/5 批準本 –《計劃與預算》
總體優先事項
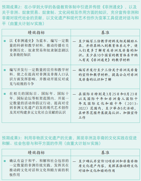
總體優先事項:非洲
旗艦計劃1:促進和平與非暴力文化
該旗艦計劃以促進實施和平文化共同戰略為宗旨,以教科文組織非洲優先事項為工作重點。在該旗艦計劃下,創立并開展了世界兒童和平與非暴力文化國際十年( 2001--2010年),教科文組織跨部門跨學科和平與非暴力文化行動計劃( 2012--2013年)。該旗艦計劃旨在推動開展國際文化和睦十年( 2013--2022年)活動,并將教科文組織的戰略與非盟的相關行動框架有機地結合為一體,其中包括:在非洲構建和平、安全與民主的非盟戰略計劃( 2014--2017年),《非洲青年憲章》,促進非洲青年發展、加強非洲青年行動能力十年及其行動綱領( 2009--2018年),非盟非洲體育政策框架( 2008--2018年),《非洲民主、選舉和治理憲章》,非洲婦女十年及其路線圖( 2010--2020 年),也包括2010年發起的“促成和平”國際運動。該旗艦計劃也將與非盟及非洲地區經濟體合作,為各類思考和交流機制(地區或分地區論壇)提供適當資助并積極動員民間組織發揮作用。該旗艦計劃也包括一些與非洲青年有關的具體行動,這些行動吸納了教科文組織非洲青年戰略( 2009--2013)的經驗并符合教科文組織青年業務戰略( 2014--2021)的精神。
目標:
? 探討沖突產生的原因,提高和平解決沖突的能力
? 特別針對女性和青年,經常性推廣和平文化價值和傳統經驗
主要行動:
? 通過教育、傳媒、信息與傳播技術以及社交網絡大力提倡和平與非暴力
? 進一步運用文化遺產和現代藝術創作等手段通過對話構建和平
? 在跨界自然資源管理領域促進科技與文化合作
? 發揮男女青年的能動作用,使他們投入到民主建設、社區發展與和平文化事業之中

