
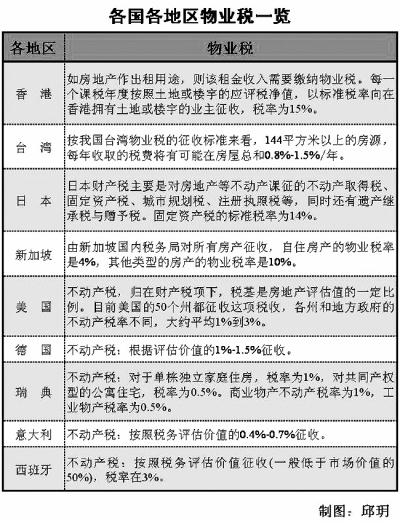
部分國家和地區房產稅一覽。制圖:邱玥

■房產稅不會對房價“一劍封喉”,但有利于緩解土地財政積累的矛盾
■房產稅普遍征收面臨現實障礙,改革需突破既得利益的藩籬
■房產稅負有調節收入分配差距的重任,應用來提供更多公共服務
本期嘉賓賈 康 財政部財政科學研究所所長
劉劍文 北京大學財稅法研究中心主任
主 持 人本報記者 馮 蕾
房產稅不會對房價“一劍封喉”
記者:2011年以來,我國的重慶、上海分別試點房產稅改革,前者著眼于增量與存量調控,后者著眼于增量調控。對此,您如何看?其主要問題在哪里?我們是否該尋找一種新的改革模式?
劉劍文:根據上海市財稅部門公布的最新信息,兩年來上海市共有5萬套個人住房需要繳納房產稅,2012年上海征收房產稅24.6億元。重慶征收房產稅涉及9400余套住宅,總計近1億元,但相對于重慶市去年2900億的財政收入,房產稅的增量幾可忽略。上海只針對增量房征稅,而重慶房產稅只是對增量房和部分存量房征稅。由于征收范圍較窄,必然導致征收稅金有限,這部分資金還遠不足以成為地方政府財政收入的主要來源,未來仍需要對房產稅的征收范圍和征收方式進行調整。另外,重慶和上海基本都是對新購住房征稅,并沒涉及存量房市場,征稅額及范圍并沒有達到調節剛需的目的,對整個市場的影響也非常有限,滬渝房產稅目前的影響更多在心理層面。可見,房產稅只是一個稅種,其主要功能是組織財政收入,雖然它確實會增加房產所有人的持有成本,對房地產市場產生一定影響,但對保有環節的房屋征收房產稅并不會對房價上漲產生“一劍封喉”的作用。因此,不宜夸大房產稅對房價的調控作用。
賈康:上海、重慶已啟動的試點房產稅改革引入了兩個實質性的新機制:一是把房產稅覆蓋面擴大到一部分消費住房;二是要做一定形式的稅基規范,確立房產評估值概念。兩市試點方案細則雖不盡相同,但都顯示了向較標準的房地產稅或不動產稅靠攏的趨向。在上海、重慶這樣的發達地區搞房產稅,最重要的任務不是籌集收入,而是調節市場,影響人們的住房消費,并為財稅體制改革提供配套。房產稅是年復一年征收的,未來房產稅的財源支柱屬性將會逐漸顯現。試點后,兩地的高端不動產都明顯出現了成交量下降、價格趨穩,這就是很明顯的正面效應,是改革已體現的作用。應肯定兩個城市敢為天下先的作法。